星空官方网站

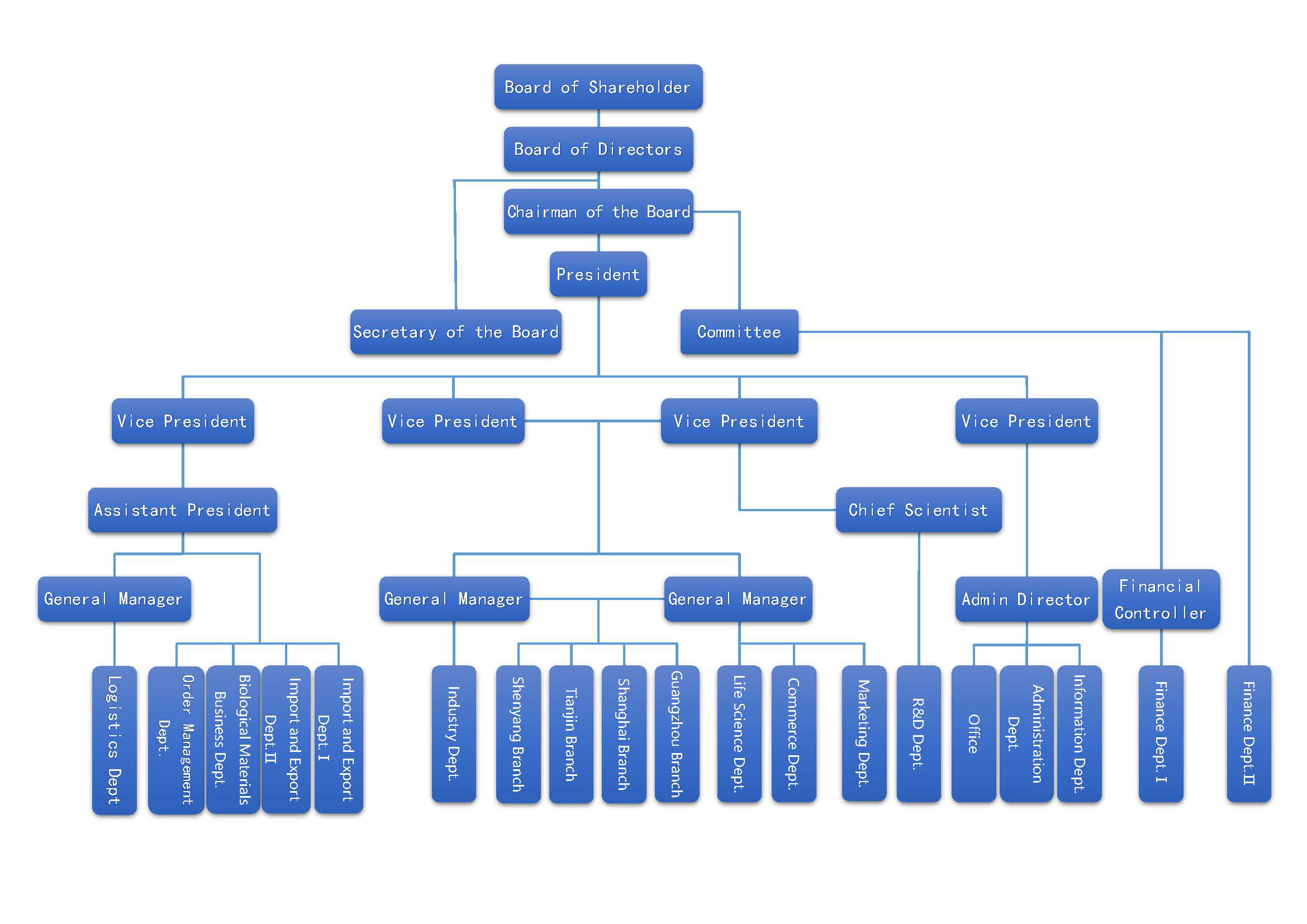
Company structure